TPSM63610E降壓模塊(集成電感器)TI 德州儀器
發布時間:2023-07-13 16:58:16 瀏覽:1992
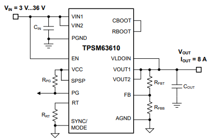
TI德州儀器TPSM63610E起源于同步降壓模塊系列,是款高寬比集成化36V、8A直流電/直流電解決方案,集成化數個功率MOSFET、一個屏蔽式電感和數個無源元件,同時通過增強型HotRod?QFN封裝形式。TPSM63610E的VIN和VOUT管腳設在封裝形式的邊角處,可調優輸入輸出電容器的設置。TPSM63610E下面具備四個較大的導熱焊層,能夠在生產過程中實現簡易規劃和輕松處置。
TPSM63610E具備1V到20V的輸出電壓,致力于迅速、輕松搞定超小型PCB的低EMI設計方案。總體解決方案只需四個外部元器件,而且節省了開發流程中的磁性和補償元器件選擇過程。
盡管對于空間有限型應用使用了簡單的超小型設計方案,TPSM63610E模塊還提供許多性能來完成穩定的性能:具備遲緩性能的高精密使能端能夠實現輸入電壓UVLO調整、電阻可編程開關節點壓擺率和展頻選項可改善EMI。TPSM63610E與集成化VCC、自舉和輸入電容器同時使用,能提高安全性和相對密度。TPSM63610E可設置為在滿負荷電流范圍(FPWM)內維持穩定開關頻率,也可以配備為可變性頻率(PFM)以增強輕負載效率。包含PGOOD檢測器,能夠實現時序控制、故障報告和輸出電壓檢測性能。

特征
?提供可靠性設計
–可提供用作性能防護系統設計的文件
?多用途36VIN、8AOUT同步降壓模塊
–集成化MOSFET、電感器和控制器
–可調式輸出電壓范圍包括1V至20V
–6.5mm×7.5mm×4mm超注塑塑料封裝
–具備–55°C至125°C的結溫范圍
–能夠在200kHz至2.2MHz范圍內調節頻率
–負輸出電壓應用性能
?在整體負載范圍之內具備極高效率
–95%+最高值效率
–具備用作提高效率的外部限幅選項
–外露焊盤可以實現低熱阻抗。EVMθJA=18.2°C/W。
–關斷時的靜態電流為0.6μA(典型值)
?極低的傳輸和輻射EMI信號
–具備雙輸入模式和集成化電容器的低噪音封裝能降低開關振鈴
–電阻器可調式開關節點壓擺率
–滿足CISPR11和32B類釋放需求
?適用于可擴展性電源
–與TPSM63608(36V、6A)管腳兼容
?具有保護特性,可以實現穩健設計
–高精密使能輸入和漏級引路PGOOD檢測器(用作時序、控制和VINUVLO)
–過電流和熱關斷保護
?應用TPSM63610E并通過WEBENCH?Power Designer創建定制設計方案
應用
?測試和測量及其航空航天和國防
?智能化工廠與控制
?降壓和反相降壓/升壓電源
TI 德州儀器為美國知名集成電路設計與制造商,TI 德州儀器產品廣泛應用于商用、軍工以及航空航天領域。
幾十年來,德州儀器一直熱衷于通過半導體技術降低電子產品的成本,讓世界變得更美好。TI 是第一個完成從真空管到晶體管再到集成電路(IC)的轉變,在過去的幾十年里,TI 促進了IC技術的發展,提高了大規模、可靠地生產IC的能力。每一代創新都是在上一代創新的基礎上,使技術更小、更高效、更可靠、更實惠——從而實現半導體在電子產品領域的廣泛應用。
深圳市立維創展科技有限公司,專注于TI 德州儀器品牌高端可出口產品系列新品產品,并備有現貨庫存,可當天發貨。
上一篇: TMM? 10i層壓板Rogers
推薦資訊
MAX4462TEUT 是一款低噪聲、高精度運算放大器,采用 SOT23-6 封裝,工作電壓 2.85V-5.25V,增益 10 倍,失調電壓低至 ±100μV,帶寬 2.5MHz,適用于傳感器放大、電流檢測和麥克風前置放大等精密信號處理應用。
88E1510-A0-NNB2C000還將MDI端口線接電阻器整合到PHY中。這種電阻器集成優化了線路板布局,并通過降低外部模塊的數量來減少線路板成本。新的Marvell校準電阻器方案可達到并超出IEEE802.3插入損耗規范的控制精度。
在線留言