IsoClad? 系列層壓板Rogers
發布時間:2022-10-12 16:41:35 瀏覽:3958
Rogers的IsoClad層壓板由任意玻璃纖維提高PTFE復合材質可以用于高頻率應用PCB基材和通信天線。IsoClad層壓板的介質系數(Dk)低,使用范圍從2.17到2.33介電損耗低,X頻帶耗損角的正切值處于0.0009到0.0018吸濕率低。IsoClad層壓板選用均衡交錯構造,最大規格為48”x54”。
優勢
隨頻率具備穩定性介電常數
適用于寬帶應用
為放大器和天線技術應用提供更高增益
材質穩定性特性,可減少電路研制時間
適用更大規格的PCB或通信天線要求
Rogers 為全球客戶提供高頻率、高速度和高功率半導體材料,業務覆蓋無線基礎設施、功率放大器、雷達系統、高速數字、混合動力汽車、高壓軌道交通牽引、激光系統以及風能和太陽能轉換領域。深圳市立維創展科技有限公司,代理銷售Rogers高性能毫米波板材,歡迎咨詢。
詳情了解Rogers請點擊: /brand/80.html

產品 | ||
IsoClad? 917 層壓板 | Dk 2.17 或 2.20 | 使用較低的玻纖布/PTFE之比,可以實現同類產品中最低的介質系數和損耗因子 |
IsoClad? 933 層壓板 | Dk 2.33 | 使用較高的玻纖布/PTFE之比,可以形成增強型組合,實現更佳的尺寸穩定性和更高的機械強度 |
推薦資訊
MICRON? DDR3 SDRAM提供比以往的DDR和DDR2SDRAM更多的帶寬。除了優良的性能指標外,MICRON DDR3還具備較低的工作電壓范圍。其結果可能是在消耗相同或更少的系統功率的同時,具有更高的帶寬。
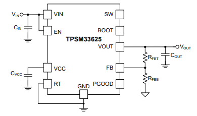
TI德州儀器?TPSM33625是款1.5A或2.5A、36V輸入同步DC/DC降壓電源模塊,在緊湊型且容易應用的3.5mm×4.5mm×2mm、11管腳QFN封裝中集合了FlipChipOnLead(FCOL)封裝、功率MOSFET、集成化電感器和啟動電容器。
在線留言