DEI總線映射 IC 簡化了照明總線接口
發布時間:2021-07-07 16:59:24 瀏覽:3509
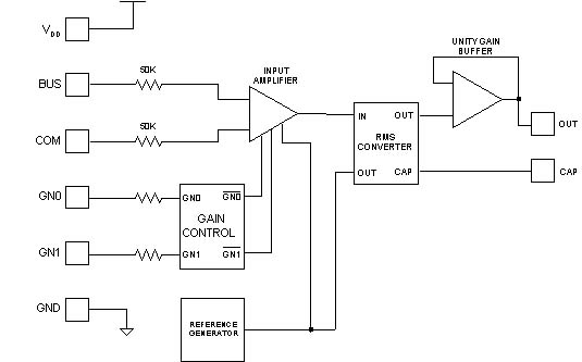
DEI 1030的設計目的是改善單位之間的照明總線監測。總線電壓轉換成為0-5vdc數據信號電平輸出,可用作操縱白熾燈的仿真模擬驅動器或輸入微處理器實現脈沖寬度調制。或提供操縱輸入到DEI1090LED驅動器,用LED仿真模擬白熾燈。每個總線電壓也無需不一樣的總線接口專用設備。消除了不一樣總線接口專用設備對每個總線電壓的規定要求。
DEI總線電壓由兩個開路/接地離散輸入挑選,容許自動裝置適應環境系統總線電流電壓。照明母線投射電源電路、公共端子和增益挑選輸入對DO-160C/DA3類(波形3,4和5)。

特性
縮減零部件數量;
真實性RMS轉換;
小規格尺寸(8L-SOIC-NB);
線束可編程控制器;
縮減多總線接口;
過溫保護穩定性;
do160C/DA3防雷;
適用于5VAC、5VDC、14VDC和28VDC總線;
深圳市立維創展科技有限公司,優勢提供DEI高端芯片訂購渠道,部分準備有現貨庫存。
詳情了解DEI請點擊:http?: //www.1m53bfe6.com/public/brand/53.html
或聯系我們的銷售工程師:0755-83050846 QQ: 3312069749
部分 # | 溫度范圍 | 產品包裝類型 |
DEI1030-G | -55 到 85 | 8 SOIC NB G |
上一篇: DYTRAN 3234系列通用加速度計
推薦資訊
Rogers的RO4360?高頻層壓板專為高頻放大器設計,具有優異的6.15介電常數和0.003損耗因子,采用陶瓷填充和玻璃纖維增強,符合環保標準,兼容標準PCB加工,具有280oC高Tg和30 PPM/oC低CTE,確保多層電路可靠性。適用于高頻應用如功率放大器和貼片天線,支持無鉛工藝,為特定設計需求提供解決方案。
杰夫微GLF72510是一款采用IQSmart?技術的2A NMOS負載開關,具有超低靜態電流(最低6nA關斷電流)和27mΩ導通電阻,支持0.8-3.6V寬電壓輸入,集成反向電流阻斷和6kV ESD防護,采用0.97mm微型WLCSP封裝,專為可穿戴設備、數據存儲和低功耗系統提供高效電源管理解決方案,每卷3000顆的卷帶包裝適配SMT產線需求。
在線留言